

Hishamuddin bin MahmodKetua Jabatan
Pegawai Teknologi Maklumat
Pegawai Teknologi Maklumat
Misi dan Visi Bahagian
Menjadikan Majlis Agama Islam Melaka (MAIM) satu jentera pentadbiran yang termoden, produktif, cekap dan berkesan dalam menjalankan fungsi-fungsinya dengan memanfaatkan sepenuhnya penggunaan ICT
Objektif Bahagian
TEKNOLOGI MAKLUMAT
- Memastikan maklumbalas aduan dalaman berkaitan ICT diberi dalam tempoh 24 jam bekerja selepas diterima dan menyelesaikan aduan ICT dalam tempoh tujuh (7) hari bekerja kecuali yang
- melibatkan perolehan alat ganti dan perkhidmatan pembekal luaran.
- Memastikan pembangunan sistem aplikasi baru MAIM merangkumi keperluan pengguna, pengaturcaraan, ujian, latihan dan dokumentasi.
- Berusaha mewujudkan budaya ICT di dalam persekitaran kerja dengan mengadakan kursus ICT sekurang-kurangnya 2 kali setahun kepada kakitangan MAIM.
- Memastikan tahap penyelenggaraan komputer dan peralatan ICT berada dalam keadaan baik dan memuaskan dengan melaksanakan penyelenggaraan sebanyak 2 kali setahun.
- Mengemaskini maklumat di laman web rasmi MAIM dan media elektronik lain dalam tempoh 24 jam selepas permohonan lengkap diterima.
- Menyediakan kemudahan pinjaman peralatan ICT dalam tempoh tiga (3) hari bekerja selepas permohonan lengkap diterima, tertakluk kepada ketersediaan peralatan/perisian tersebut.
PENERBITAN - Buletin Sautul Azim diterbitkan 3 bulan sekali atau 4 kali setahun (Jan-Mac, April-Jun, Julai-September dan Oktober-Disember)
- Mimbar MAIM diterbitkan seminggu sekali sepanjang tahun.
- Laporan Tahunan MAIM diterbitkan setiap tahun.
Fungsi Utama Bahagian
1. Perancangan & Pengurusan
2. Infrastruktur
3. Perkhidmatan & Sokongan
4. Pengurusan Sistem dan Aplikasi
5. Penerbitan & Promosi
6. Pentadbiran

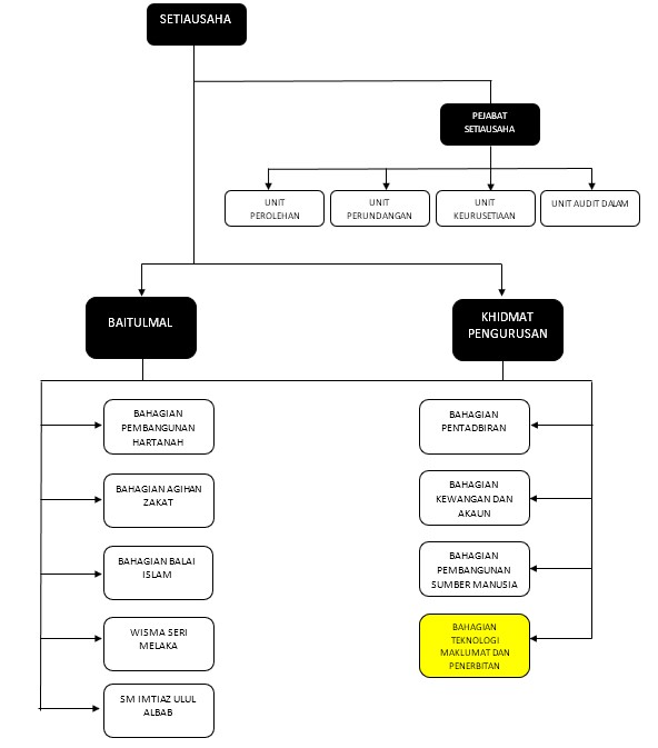
Carta Organisasi - Agensi

Carta Organisasi - Bahagian

Carta Fungsi

Aktiviti-aktiviti bagi Fungsi
1. Perancangan & Pengurusan Teknologi Maklumat di MAIM
- Pengurusan dan pemantauan projek IT
- Penyediaan, perancangan dan pemantauan bajet tahunan bahagian.
- Pengurusan Prosedur
- Dasar Keselamatan ICT (DKICT) di MAIM
2. Pengurusan Keperluan Infrastruktur Teknologi Maklumat di MAIM
- Pengurusan sistem rangkaian dan internet.
- Penyediaan pusat data (data centre).
- Pemantauan keselamatan IT.
- Pengurusan Aset, Perkakasan, Perisian, Rangkaian, dan lain-lain yang berkaitan.
3. Penyediaan Perkhidmatan & Sokongan Teknologi Maklumat di MAIM
- Pengurusan pinjaman dan penyediaan peralatan IT.
- Operasi sokongan bantuan dan teknikal kepada kakitangan MAIM.
- Kawalan penyelenggaraan dan pencegahan perkakasan IT.
- Pengurusan maklumat kehadiran kakitangan MAIM.
- Penyediaan input paparan video dan dan maklumat
4. Pengurusan Data, Sistem dan Aplikasi Teknologi Maklumat di MAIM
- Perancangan dan pembangunan sistem dan aplikasi
- Sokongan operasi dan teknikal sistem
- Pengurusan e-mail korporat MAIM
- Pengemaskinian maklumat laman web korporat, Twitter dan Facebook MAIM
- Pengurusan data backup bagi sistem-sistem di MAIM.
5. Pengurusan Aktiviti Pencetakan, Penerbitan dan Promosi di MAIM
- Penerbitan bahan bercetak & media elektronik
- Menyelaras gambar & video aktiviti MAIM
- Pengiklanan, promosi dan pameran
- Editorial dan suntingan
- Rekabentuk Grafik & multimedia
6. Pengurusan Pentadbiran Bagi Bahagian Teknologi Maklumat
- Pengurusan pentadbiran am berkaitan Bahagian Teknologi Maklumat.
- Pengurusan fail, dokumen, surat dan memo bahagian.
- Penyediaan dan pemantauan perolehan IT.
- Pengurusan inventori dan perkakasan IT.
- Pengurusan pinjaman komputer kakitangan MAIM.


