

Suraida binti KusniKetua Unit
Penolong Juruaudit W29Alamat emel ini dilindungi dari Spambot. Anda perlu hidupkan JavaScript untuk melihatnya.
Penolong Juruaudit W29
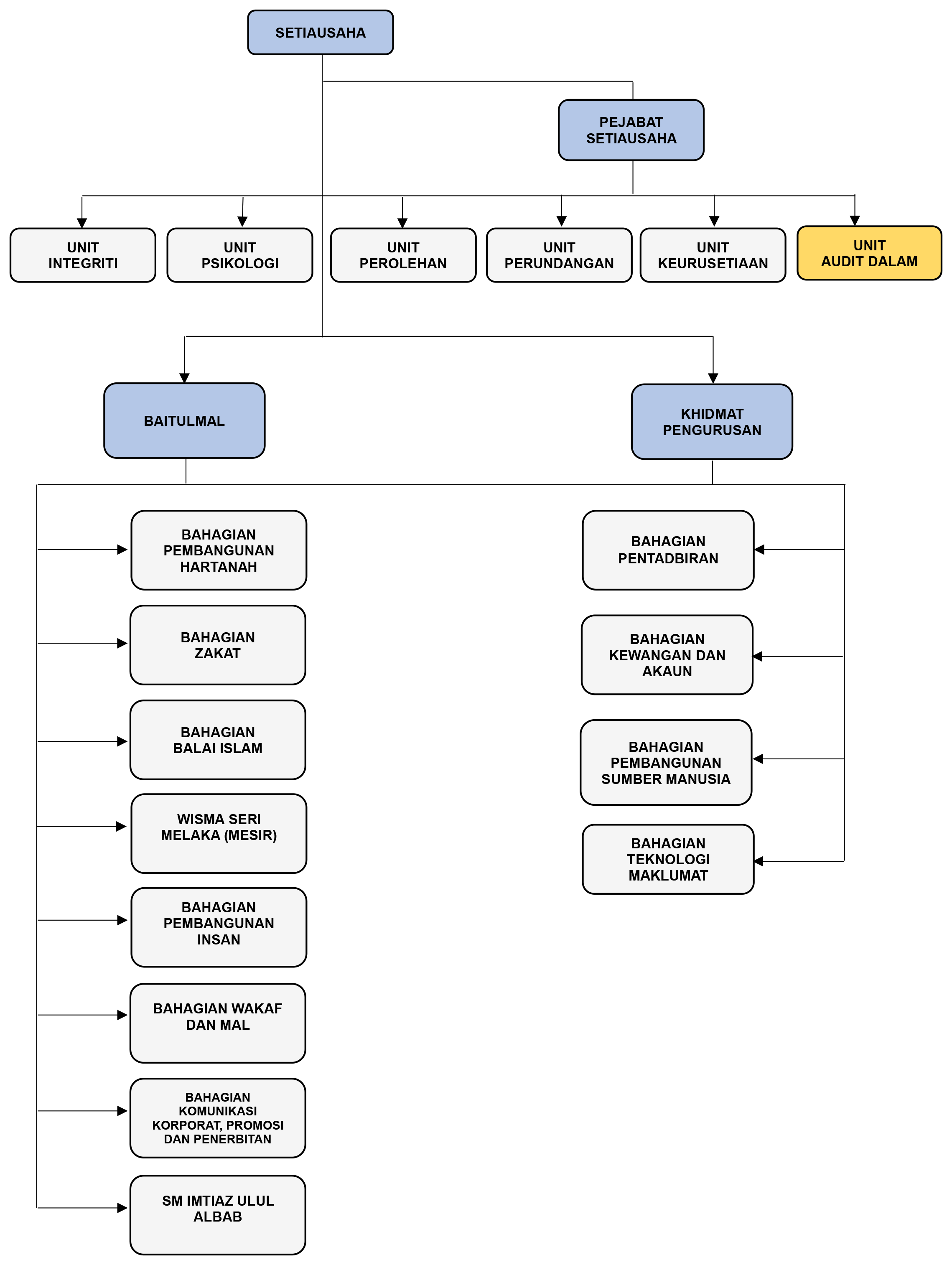
Carta Organisasi - Agensi

Carta Organisasi - Bahagian
Carta Fungsi
Aktiviti-aktiviti bagi Fungsi




