

Encik Norazmi bin HussinPSU Bahagian
Pegawai Tadbir N44Alamat emel ini dilindungi dari Spambot. Anda perlu hidupkan JavaScript untuk melihatnya.
Pegawai Tadbir N44
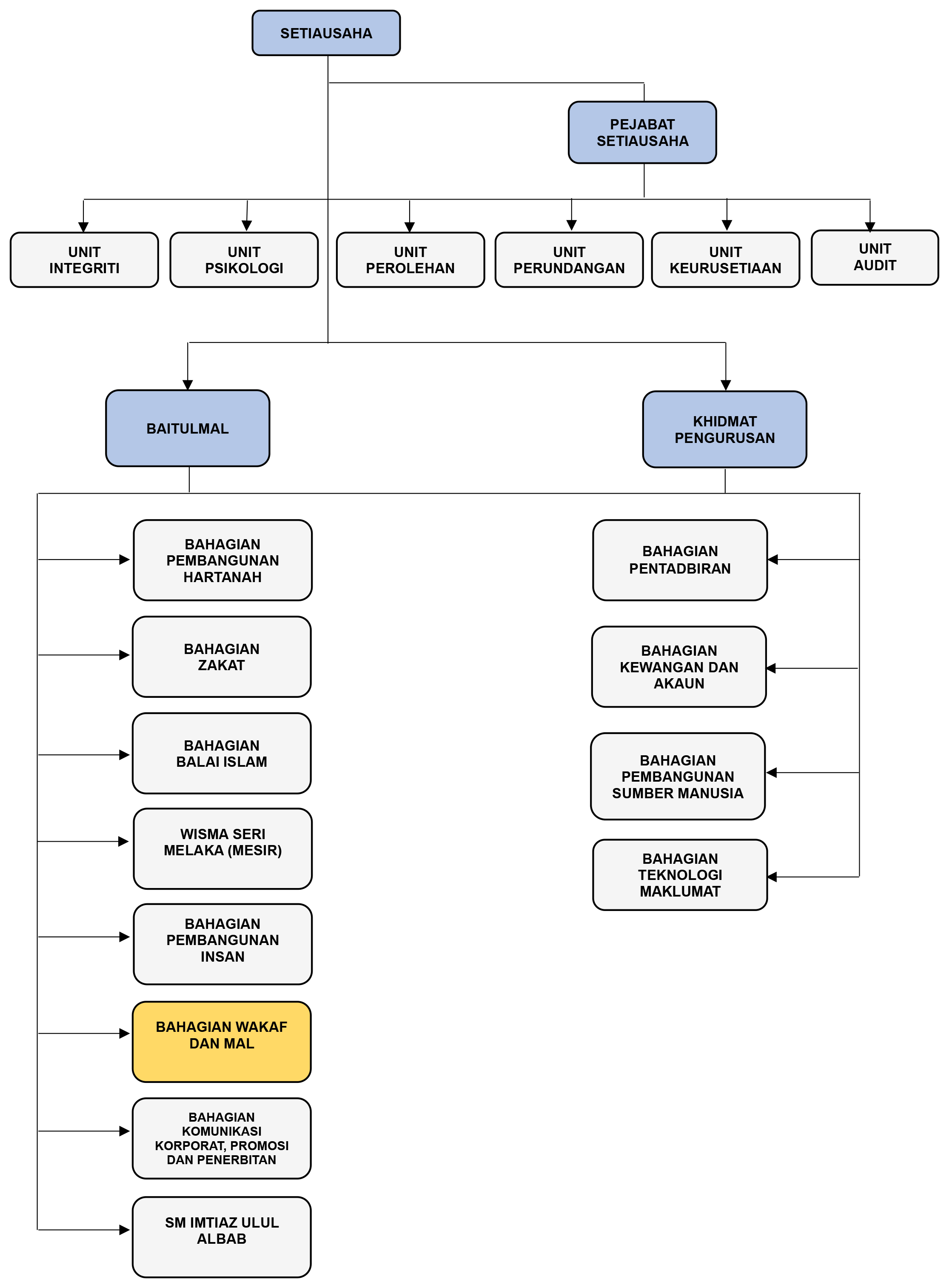
Carta Organisasi - Agensi

Carta Organisasi - Bahagian

Carta Fungsi

Aktiviti-aktiviti bagi Fungsi
SEKSYEN WAKAF
UNIT PENTADBIRAN WAKAF
- Membuat dan menguruskan surat menyurat dan lain-lain hal berkaitan pentadbiran dan promosi
- Menyelaras dan membuat kerja-kerja kumpulan untuk semua program di dalam Seksyen
- Menguruskan lafaz wakaf setelah selesai proses pewakafan.
- Menguruskan pelaksanaan wakaf tunai
- Menguruskan pentadbiran Masjid Kampung Hulu, Masjid Kampung Keling & Surau Bunga Raya.
- Menyelaraskan pelaksanaan EKSA, ISO dan lain-lain persijilan yang melibatkan Bahagian Wakaf.
- Menyelaras penyediaan Sasaran Kerja Tahunan Seksyen Wakaf
- Membantu dalam pengurusan wakaf bagi memastikan ianya ditadbir urus secara sistematik berlandaskan hukum syarak.
UNIT PENDAFTARAN WAKAF
- Memastikan bahawa pentadbiran harta wakaf khususnya di seluruh negeri Melaka lebih tersusun, sistematik berlandaskan hukum syarak.
- Mengendalikan permohonan wakaf, pengambilan tanah dan permohonan tanah kerajaan.
- Menguruskan proses pemutihan tanah-tanah wakaf selaras dengan Enakmen Pentadbiran Agama Islam (Negeri Melaka) 2002.
- Merancang pemantauan dan penyeliaan terhadap keseluruhan tanah wakaf yang berdaftar dengan MAIM.
- Menguruskan aduan berkaitan tanah-tanah wakaf
- Mengurus kutipan khairat Masjid Kampung Hulu, Masjid Kg Kling, Surau Bunga Raya dan Madrasah Pulau Besar.
- Mengurus, memantau dan menyelia Sistem Hartanah MAIM khususnya Seksyen Wakaf.
SEKSYEN MAL
UNIT PENTADBIRAN AM / INFAQ DAN TIJARI
- Pengurusan Tabung Amal Jariah Negeri Melaka
- Permohonan Kebenaran Membuat Pungutan Khairat secara atas talian
- Pengurusan Harta Luqatah
- Pengurusan Permohonan Pengalihan Kubur Islam Lama
- Lawatan pemantauan dan pembersihan tanah milik MAIM di Lot 1111, Pulau Besar, Melaka secara berkala.
- Menguruskan urusan pentadbiran Seksyen MAL seperti mesyuarat Seksyen dan mesyuarat yang berkaitan dengan pengurusan MAL, urusan pembayaran cukai tanah / taksiran tanah-tanah Baitulmal, daftar surat masuk dan keluar menggunakan Sistem DDMS, buka fail baru Seksyen MAL, penyelarasan dan penambaikkan dokumen ISO dan SOP Seksyen MAL, penyelarasan dokumen Myportfolio Seksyen MAL, urusan penyediakan kertas candangan, SKT dan arahan semasa
UNIT PENGURUSAN PUSAKA
- Menguruskan proses permohonan penebusan hartanah baitulmal sehingga selesai.
- Menghadiri mesyuarat berkaitan dengan unit dan bahagian
- Menguruskan proses permohonan Fidyah
- Menguruskan proses permohonan Kaffarah,
- Pengurusan Penandaan Arah Kiblat
- Pengurusan Khidmat Kiraan Faraid
- Pengurusan Hibah
- Lawatan pemantauan dan pembersihan tanah-tanah Baitulmal secara berkala/ tahunan
- Pengurusan Wang / Harta Tidak Patuh Syariah
- Pengurusan Wang Orang Yang Berhutang
- Urusetia bagi Mesyuarat Jawatankuasa Pengurusan MAL


